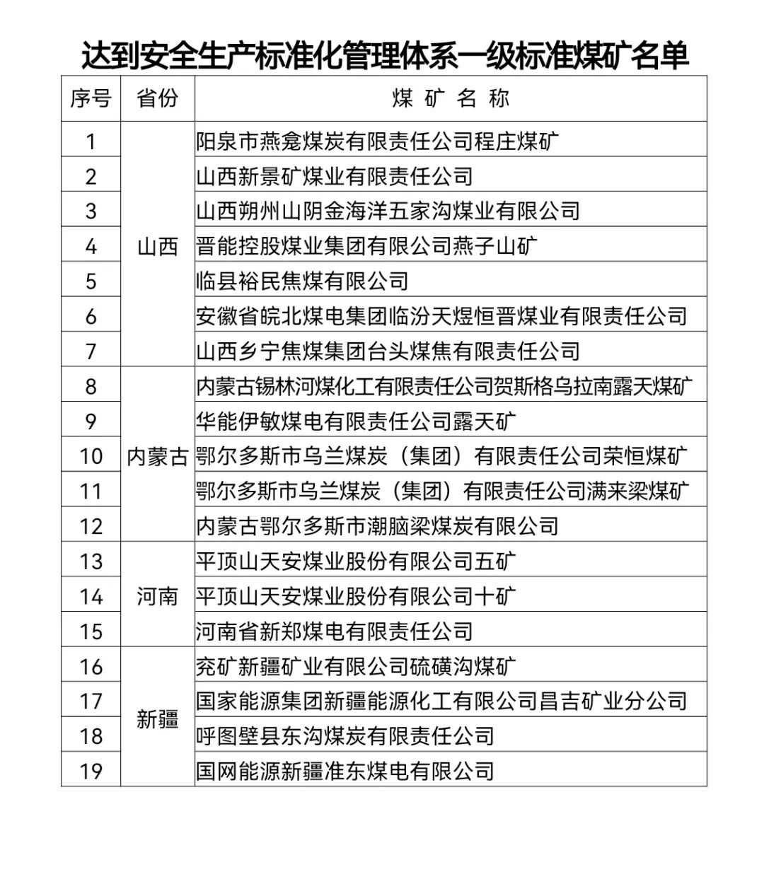
19处公示拟命名达到安全生产标准化管理体系 一级标准煤矿名单
2026-03-25
浏览量:0
公示拟命名达到安全生产标准化管理体系
一级标准煤矿名单
按照《煤矿安全生产标准化管理体系考核定级办法》和《煤矿安全生产标准化管理体系基本要求及评分方法》(矿安〔2024〕109号)的有关规定,经现场检查和抽查,有19处煤矿达到安全生产标准化管理体系一级标准,现予以公示,接受社会监督。公示期间,如发现申报煤矿存在瞒报事故、弄虚作假等违法违规行为的,将依规定取消其申报资格。
对公示煤矿有异议的,请于公示之日起3个工作日内将有关书面材料寄(或传真)到国家矿山安全监察局安全基础司。单位反映情况要加盖公章,个人反映情况要用真实姓名并提供联系方式,以方便核实。
通讯地址:北京市东城区和平里北街21号(100713);
联系人及电话:贾宏,010-64464750、64463431(传真)。
国家矿山安全监察局安全基础司
2026年3月24日
来源:国家矿山安全监察局官网